“求职是一场赛跑,简历是起跑线”,薄薄的简历,承载的是我们对未来的期许和努力,也是我们踏出校园、迈向社会的重要一步。面对众多简历石沉大海的情况,如何在短时间内抓住HR的心很关键,而一份好的简历可以让我们在茫茫竞争者中脱颖而出,那么怎样制作一份出色的简历呢?希望本次“‘简’而不凡,百‘历’挑一”太阳成集团tyc33455简历设计大赛的干货总结可以帮助到你!
(一)优秀简历怎么写
1.条理清晰,内容完整:确保简历包括照片、基础信息、求职岗位、教育经历、实践经历、奖励荣誉、技能证书等要素。
2.提升关联,优化匹配:明确表达意向岗位,使简历内容与所选岗位关联紧密;突出与意向岗位相关的学生工作、实习经历、项目经历,避免不相关内容。
3.简明扼要,突出重点:限制每条内容的句子长度,最好不超过三个句子,;多使用量化的数据,突出个人差异化优势。
4.倒叙排序,彰显等级:按时间倒叙排序写教育背景和实习经历;突出国家级/省级/校级/院级奖项,并注明获奖年份。
5.教育信息,避免冗余:教育背景的书写主要涉及毕业院校、时间和专业,如果成绩优异可加入成绩和排名,注意要将荣誉奖项、科研成果、技能证书等与教育背景分开书写。
6.格式统一,颜色和谐:保持简历字体一致,以宋体为主;字号适中;小标题与正文字体使用不同的颜色;简历背景色不应过于鲜艳,可以使用黑色和另一种低饱和度彩色。
7.布局均衡,保持美观:避免上下或左右部分过于极端,保证整体布局平衡不紧凑;选择适当的简历模板,页数保持为一页。
8.差异定制,针对投递:不同行业、不同公司、不同岗位对求职者的要求有差异,简历制作要有针对性。如果是面向企业单位招聘,个人简历需要突出学习能力、发展潜力和职场软性素质,强调大厂实习经历和校内学生组织工作经历;如果是面向体制内单位招聘,个人简历需要突出政治面貌、政务见习和学生组织工作经历等信息,彰显个人的组织和领导能力。
9.其他注意事项:避免涉及“薪资”等字眼;基本信息中不包括身高、体重等无关信息;出生日期仅包括出生年月。
(二)一等奖选手简历设计经验
1.坚持内容为先,形式衬托内容。
2.校园经历时间排序采用倒叙;突出主要经历,分点阐述,避免文字堆积。
3.强调校园学生干部和政务实习经历,突出差异化优势。
4.将个人荣誉以表格形式呈现,突出校级及以上荣誉。
5.按照与求职岗位关联度的高低合理安排简历内容,将与关联度不高的内容放在后面。
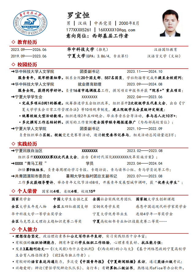
(三)获奖作品展示
一等奖作品

好的简历无疑是叩开求职之门的敲门砖,希望本次比赛的经验总结能让同学们在求职时少走弯路,提升求职竞争力。最后再次祝所有人文学子都能持着一份精美的简历,拿下心仪的offer!
文字 | 汪婉琴 张雪晨 罗宜恒 余静静
图片 | 罗宜恒