首页
    通知公告
    首页  -  通知公告  -  正文
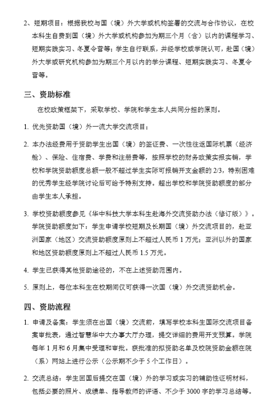
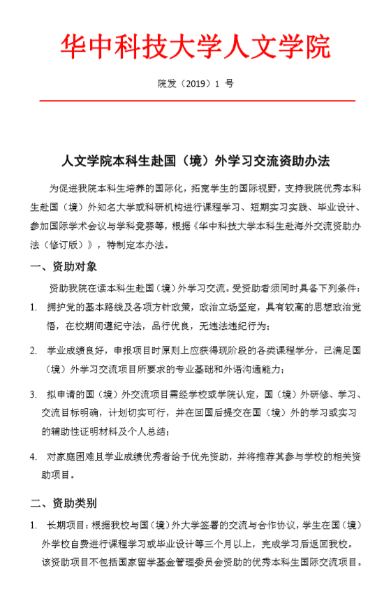
    太阳成集团tyc33455本科生赴国(境)外学习交流资助办法

    来源: 时间:2019-01-11 点击量:



    友情链接
    联系我们

    地址:湖北省武汉市洪山区珞喻路1037号太阳成集团tyc33455(东五教学楼)

    邮政编码:430074

    电话&传真:027-87544241

    E-Mail:humanity@hust.edu.cn

    Copyright © 中国·太阳成集团-www.tyc33455cc.com-官方网站|Official website 版权所有